法国侨网

 找回密码
 注册

只需一步,快速开始

搜索
法国侨网 首页 新闻 今日推荐 查看内容

去法国旅游要当心!“空降司导”风险大,认准合法资质才放心 ...

2025-9-5 20:26| 发布者: 海芬心语| 查看: 165| 评论: 0

摘要: 2025年9月5日,来自中国驻巴黎旅游办事处的公众号发表一篇文章,题目是“去法国旅游要当心!“空降司导”风险大,认准合法资质才放心”。文章说:法国华人旅游协会(APCT)就“空降司导”问题发布正式声明,呼吁坚决 ...
图片

2025年9月5日,来自中国驻巴黎旅游办事处的公众号发表一篇文章,题目是“去法国旅游要当心!“空降司导”风险大,认准合法资质才放心”。文章说:法国华人旅游协会(APCT)就“空降司导”问题发布正式声明,呼吁坚决抵制非法行为,共同保障游客出行安全,维护市场秩序。

图片
图片

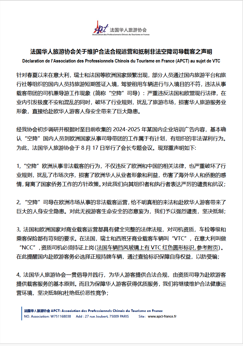
图为法国华人旅游协会声明

⚠ 什么是“空降司导”?

“空降司导”是近年来在欧洲旅游市场出现的一种非法现象。指的是一些人员通过国内旅游平台或旅行社揽客,持短期旅游签证入境法国及其他欧洲国家,随后租赁车辆,以“司机兼导游”的身份带团接客。

表面上看,这类司导价格往往比正规服务低廉,似乎还能“讲中文、接地气”,但实际上,他们既无合法资质,也不具备专业培训,更无法为游客提供安全保障。


佩服

高兴

支持

新奇

感动

愤怒

难过

流汗

最新评论

联系我们|侨网简介|关于我们|侨网历史|广告服务|手机版|小黑屋|Archiver|法国侨网  

GMT+1, 2025-12-24 02:45 , Processed in 0.017507 second(s), 19 queries .

Franceqw.com     侨网法律顾问:孙涛律师

网站技术支持:高讯科技

CopyRight © 2008-2013 法国侨网. All Rights Reserved

返回顶部